The most important thing to know about strings in Common Lisp is probably that they are arrays and thus also sequences. This implies that all concepts that are applicable to arrays and sequences also apply to strings. If you canât find a particular string function, make sure youâve also searched for the more general array or sequence functions. Weâll only cover a fraction of what can be done with and to strings here.
ASDF3, which is included with almost all Common Lisp implementations,
includes
Utilities for Implementation- and OS- Portability (UIOP),
which defines functions to work on strings (strcat,
string-prefix-p, string-enclosed-p, first-char, last-char,
split-string, stripln).
Some external libraries available on Quicklisp bring some more functionality or some shorter ways to do.
- str defines
trim,words,unwords,lines,unlines,concat,split,shorten,repeat,replace-all,starts-with-p,ends-with-p,blankp,emptyp, ⊠- Serapeum is a large set of utilities with many string manipulation functions.
- cl-change-case
has functions to convert strings between camelCase, param-case,
snake_case and more. They are also included into
str. - mk-string-metrics has functions to calculate various string metrics efficiently (Damerau-Levenshtein, Hamming, Jaro, Jaro-Winkler, Levenshtein, etc),
- and
cl-ppcrecan come in handy, for exampleppcre:replace-regexp-all. See the regexp section.
Last but not least, when youâll need to tackle the format construct,
donât miss the following resources:
- the official CLHS documentation
- a quick reference
- a CLHS summary on HexstreamSoft
- the list of all format directives at the end of this document.
- plus a Slime tip: type
C-c C-d ~plus a letter of a format directive to open up its documentation. Use TAB-completion to list them all. Again more useful withivy-modeorhelm-mode.
Creating strings
A string is created with double quotes, all right, but we can recall these other ways:
- using
format nildoesnât print but returns a new string (see more examples offormatbelow):
(defparameter *person* "you")
(format nil "hello ~a" *person*) ;; => "hello you"
make-string countcreates a string of the given length. The:initial-elementcharacter is repeatedcounttimes:
(make-string 3 :initial-element #\â„) ;; => "â„â„â„"
Accessing Substrings
As a string is a sequence, you can access substrings with the SUBSEQ function. The index into the string is, as always, zero-based. The third, optional, argument is the index of the first character which is not a part of the substring, it is not the length of the substring.
CL-USER> (defparameter *my-string* (string "Groucho Marx"))
*MY-STRING*
CL-USER> (subseq *my-string* 8)
"Marx"
CL-USER> (subseq *my-string* 0 7)
"Groucho"
CL-USER> (subseq *my-string* 1 5)
"rouc"
You can also manipulate the substring if you use SUBSEQ together with SETF.
CL-USER> (defparameter *my-string* (string "Harpo Marx"))
*MY-STRING*
CL-USER> (subseq *my-string* 0 5)
"Harpo"
CL-USER> (setf (subseq *my-string* 0 5) "Chico")
"Chico"
CL-USER> *my-string*
"Chico Marx"
But note that the string isnât âstretchableâ. To cite from the HyperSpec: âIf the subsequence and the new sequence are not of equal length, the shorter length determines the number of elements that are replaced.â For example:
CL-USER> (defparameter *my-string* (string "Karl Marx"))
*MY-STRING*
CL-USER> (subseq *my-string* 0 4)
"Karl"
CL-USER> (setf (subseq *my-string* 0 4) "Harpo")
"Harpo"
CL-USER> *my-string*
"Harp Marx"
CL-USER> (subseq *my-string* 4)
" Marx"
CL-USER> (setf (subseq *my-string* 4) "o Marx")
"o Marx"
CL-USER> *my-string*
"Harpo Mar"
Accessing Individual Characters
You can use the function CHAR to access individual characters of a string. CHAR can also be used in conjunction with SETF.
CL-USER> (defparameter *my-string* (string "Groucho Marx"))
*MY-STRING*
CL-USER> (char *my-string* 11)
#\x
CL-USER> (char *my-string* 7)
#\Space
CL-USER> (char *my-string* 6)
#\o
CL-USER> (setf (char *my-string* 6) #\y)
#\y
CL-USER> *my-string*
"Grouchy Marx"
Note that thereâs also SCHAR. If efficiency is important, SCHAR can be a bit faster where appropriate.
Because strings are arrays and thus sequences, you can also use the more generic
functions aref and elt (which are more general while CHAR might be implemented
more efficiently).
CL-USER> (defparameter *my-string* (string "Groucho Marx"))
*MY-STRING*
CL-USER> (aref *my-string* 3)
#\u
CL-USER> (elt *my-string* 8)
#\M
Each character in a string has an integer code. The range of recognized codes and Lispâs ability to print them is directed related to your implementationâs character set support, e.g. ISO-8859-1, or Unicode. Here are some examples in SBCL of UTF-8 which encodes characters as 1 to 4 8 bit bytes. The first example shows a character outside the first 128 chars, or what is considered the normal Latin character set. The second example shows a multibyte encoding (beyond the value 255). Notice the Lisp reader can round-trip characters by name.
CL-USER> (stream-external-format *standard-output*)
:UTF-8
CL-USER> (code-char 200)
#\LATIN_CAPITAL_LETTER_E_WITH_GRAVE
CL-USER> (char-code #\LATIN_CAPITAL_LETTER_E_WITH_GRAVE)
200
CL-USER> (code-char 2048)
#\SAMARITAN_LETTER_ALAF
CL-USER> (char-code #\SAMARITAN_LETTER_ALAF)
2048
Check out the UTF-8 Wikipedia article for the range of supported characters and their encodings.
Remove or replace characters from a string
Thereâs a slew of (sequence) functions that can be used to manipulate a string and weâll only provide some examples here. See the sequences dictionary in the HyperSpec for more.
remove one character from a string:
CL-USER> (remove #\o "Harpo Marx")
"Harp Marx"
CL-USER> (remove #\a "Harpo Marx")
"Hrpo Mrx"
CL-USER> (remove #\a "Harpo Marx" :start 2)
"Harpo Mrx"
CL-USER> (remove-if #'upper-case-p "Harpo Marx")
"arpo arx"
Replace one character with substitute (non destructive) or replace (destructive):
CL-USER> (substitute #\u #\o "Groucho Marx")
"Gruuchu Marx"
CL-USER> (substitute-if #\_ #'upper-case-p "Groucho Marx")
"_roucho _arx"
CL-USER> (defparameter *my-string* (string "Zeppo Marx"))
*MY-STRING*
CL-USER> (replace *my-string* "Harpo" :end1 5)
"Harpo Marx"
CL-USER> *my-string*
"Harpo Marx"
Concatenating Strings
The name says it all: concatenate is your friend. Note that this is a generic
sequence function and you have to provide the result type as the first argument.
CL-USER> (concatenate 'string "Karl" " " "Marx")
"Karl Marx"
CL-USER> (concatenate 'list "Karl" " " "Marx")
(#\K #\a #\r #\l #\Space #\M #\a #\r #\x)
With UIOP, use strcat:
CL-USER> (uiop:strcat "karl" " " "marx")
or with the library str, use concat:
CL-USER> (str:concat "foo" "bar")
If you have to construct a string out of many parts, all of these calls to
concatenate seem wasteful, though. There are at least three other good ways to
construct a string piecemeal, depending on what exactly your data is. If you
build your string one character at a time, make it an adjustable vector (a
one-dimensional array) of type character with a fill-pointer of zero, then use
vector-push-extend on it. That way, you can also give hints to the system if you
can estimate how long the string will be. (See the optional third argument to
vector-push-extend.)
CL-USER> (defparameter *my-string* (make-array 0
:element-type 'character
:fill-pointer 0
:adjustable t))
*MY-STRING*
CL-USER> *my-string*
""
CL-USER> (dolist (char '(#\Z #\a #\p #\p #\a))
(vector-push-extend char *my-string*))
NIL
CL-USER> *my-string*
"Zappa"
If the string will be constructed out of (the printed representations of)
arbitrary objects, (symbols, numbers, characters, strings, âŠ), you can use
format with an output stream argument of nil. This directs format to return the
indicated output as a string.
CL-USER> (format nil "This is a string with a list ~A in it"
'(1 2 3))
"This is a string with a list (1 2 3) in it"
We can use the looping constructs of the format mini language to emulate
concatenate.
CL-USER> (format nil "The Marx brothers are:~{ ~A~}."
'("Groucho" "Harpo" "Chico" "Zeppo" "Karl"))
"The Marx brothers are: Groucho Harpo Chico Zeppo Karl."
format can do a lot more processing but it has a relatively arcane syntax. After
this last example, you can find the details in the CLHS section about formatted
output.
CL-USER> (format nil "The Marx brothers are:~{ ~A~^,~}."
'("Groucho" "Harpo" "Chico" "Zeppo" "Karl"))
"The Marx brothers are: Groucho, Harpo, Chico, Zeppo, Karl."
Another way to create a string out of the printed representation of various
object is using with-output-to-string. The value of this handy macro is a string
containing everything that was output to the string stream within the body to
the macro. This means you also have the full power of format at your disposal,
should you need it.
CL-USER> (with-output-to-string (stream)
(dolist (char '(#\Z #\a #\p #\p #\a #\, #\Space))
(princ char stream))
(format stream "~S - ~S" 1940 1993))
"Zappa, 1940 - 1993"
Processing a String One Character at a Time
Use the MAP function to process a string one character at a time.
CL-USER> (defparameter *my-string* (string "Groucho Marx"))
*MY-STRING*
CL-USER> (map 'string (lambda (c) (print c)) *my-string*)
#\G
#\r
#\o
#\u
#\c
#\h
#\o
#\Space
#\M
#\a
#\r
#\x
"Groucho Marx"
Or do it with LOOP.
CL-USER> (loop for char across "Zeppo"
collect char)
(#\Z #\e #\p #\p #\o)
Reversing a String by Word or Character
Reversing a string by character is easy using the built-in reverse function (or
its destructive counterpart nreverse).
CL-USER> (defparameter *my-string* (string "DSL"))
*MY-STRING*
CL-USER> (reverse *my-string*)
"LSD"
Thereâs no one-liner in CL to reverse a string by word (like you would do it in Perl with split and join). You either have to use functions from an external library like SPLIT-SEQUENCE or you have to roll your own solution.
Hereâs an attempt with the str library:
CL-USER> (defparameter *singing* "singing in the rain")
*SINGING*
CL-USER> (str:words *SINGING*)
("singing" "in" "the" "rain")
CL-USER> (reverse *)
("rain" "the" "in" "singing")
CL-USER> (str:unwords *)
"rain the in singing"
And hereâs another one with no external dependencies:
CL-USER> (defun split-by-one-space (string)
"Returns a list of substrings of string
divided by ONE space each.
Note: Two consecutive spaces will be seen as
if there were an empty string between them."
(loop for i = 0 then (1+ j)
as j = (position #\Space string :start i)
collect (subseq string i j)
while j))
SPLIT-BY-ONE-SPACE
CL-USER> (split-by-one-space "Singing in the rain")
("Singing" "in" "the" "rain")
CL-USER> (split-by-one-space "Singing in the rain")
("Singing" "in" "the" "" "rain")
CL-USER> (split-by-one-space "Cool")
("Cool")
CL-USER> (split-by-one-space " Cool ")
("" "Cool" "")
CL-USER> (defun join-string-list (string-list)
"Concatenates a list of strings
and puts spaces between the elements."
(format nil "~{~A~^ ~}" string-list))
JOIN-STRING-LIST
CL-USER> (join-string-list '("We" "want" "better" "examples"))
"We want better examples"
CL-USER> (join-string-list '("Really"))
"Really"
CL-USER> (join-string-list '())
""
CL-USER> (join-string-list
(nreverse
(split-by-one-space
"Reverse this sentence by word")))
"word by sentence this Reverse"
Dealing with unicode strings
Weâll use here SBCLâs string operations. More generally, see SBCLâs unicode support.
Sorting unicode strings alphabetically
Sorting unicode strings with string-lessp as the comparison function
isnât satisfying:
CL-USER> (sort '("Aaa" "Ăéé" "Zzz") #'string-lessp)
("Aaa" "Zzz" "Ăéé")
With SBCL, use sb-unicode:unicode<:
CL-USER> (sort '("Aaa" "Ăéé" "Zzz") #'sb-unicode:unicode<)
("Aaa" "Ăéé" "Zzz")
Breaking strings into graphemes, sentences, lines and words
These functions use SBCLâs sb-unicode: they are SBCL specific.
Use sb-unicode:sentences to break a string into sentences according
to the default sentence breaking rules.
Use sb-unicode:lines to break a string into lines that are no wider
than the :margin keyword argument. Combining marks will always be kept together with their base characters, and spaces (but not other types of whitespace) will be removed from the end of lines. If :margin is unspecified, it defaults to 80 characters
CL-USER> (sb-unicode:lines "A first sentence. A second somewhat long one." :margin 10)
("A first"
"sentence."
"A second"
"somewhat"
"long one.")
See also sb-unicode:words and sb-unicode:graphemes.
Tip: you can ensure these functions are run only in SBCL with a feature flag:
#+sbcl
(runs on sbcl)
#-sbcl
(runs on other implementations)
Controlling Case
Common Lisp has a couple of functions to control the case of a string.
CL-USER> (string-upcase "cool")
"COOL"
CL-USER> (string-upcase "Cool")
"COOL"
CL-USER> (string-downcase "COOL")
"cool"
CL-USER> (string-downcase "Cool")
"cool"
CL-USER> (string-capitalize "cool")
"Cool"
CL-USER> (string-capitalize "cool example")
"Cool Example"
These functions take the :start and :end keyword arguments so you can optionally
only manipulate a part of the string. They also have destructive counterparts
whose names starts with âNâ.
CL-USER> (string-capitalize "cool example" :start 5)
"cool Example"
CL-USER> (string-capitalize "cool example" :end 5)
"Cool example"
CL-USER> (defparameter *my-string* (string "BIG"))
*MY-STRING*
CL-USER> (defparameter *my-downcase-string* (nstring-downcase *my-string*))
*MY-DOWNCASE-STRING*
CL-USER> *my-downcase-string*
"big"
CL-USER> *my-string*
"big"
Note this potential caveat: according to the HyperSpec,
for STRING-UPCASE, STRING-DOWNCASE, and STRING-CAPITALIZE, string is not modified. However, if no characters in string require conversion, the result may be either string or a copy of it, at the implementationâs discretion.
This implies that the last result in
the following example is implementation-dependent - it may either be âBIGâ or
âBUGâ. If you want to be sure, use copy-seq.
CL-USER> (defparameter *my-string* (string "BIG"))
*MY-STRING*
CL-USER> (defparameter *my-upcase-string* (string-upcase *my-string*))
*MY-UPCASE-STRING*
CL-USER> (setf (char *my-string* 1) #\U)
#\U
CL-USER> *my-string*
"BUG"
CL-USER> *my-upcase-string*
"BIG"
With the format function
The format function has directives to change the case of words:
To lower case: ~( ~)
CL-USER> (format t "~(~a~)" "HELLO WORLD")
hello world
Capitalize every word: ~:( ~)
CL-USER> (format t "~:(~a~)" "HELLO WORLD")
Hello World
NIL
Capitalize the first word: ~@( ~)
CL-USER> (format t "~@(~a~)" "hello world")
Hello world
NIL
To upper case: ~@:( ~)
Where we re-use the colon and the @:
CL-USER> (format t "~@:(~a~)" "hello world")
HELLO WORLD
NIL
Trimming Blanks from the Ends of a String
Not only can you trim blanks, but you can get rid of arbitrary characters. The
functions string-trim, string-left-trim and string-right-trim return a substring
of their second argument where all characters that are in the first argument are
removed off the beginning and/or the end. The first argument can be any sequence
of characters.
CL-USER> (string-trim " " " trim me ")
"trim me"
CL-USER> (string-trim " et" " trim me ")
"rim m"
CL-USER> (string-left-trim " et" " trim me ")
"rim me "
CL-USER> (string-right-trim " et" " trim me ")
" trim m"
CL-USER> (string-right-trim '(#\Space #\e #\t) " trim me ")
" trim m"
CL-USER> (string-right-trim '(#\Space #\e #\t #\m) " trim me ")
Note: The caveat mentioned in the section about Controlling Case also applies here.
Converting between Symbols and Strings
The function intern will âconvertâ a string to a symbol. Actually, it will check
whether the symbol denoted by the string (its first argument) is already
accessible in the package (its second, optional, argument which defaults to the
current package) and enter it, if necessary, into this package. It is beyond the
scope of this chapter to explain all the concepts involved and to address the
second return value of this function. See the CLHS chapter about packages for
details.
Note that the case of the string is relevant.
CL-USER> (in-package "COMMON-LISP-USER")
#<The COMMON-LISP-USER package, 35/44 internal, 0/9 external>
CL-USER> (intern "MY-SYMBOL")
MY-SYMBOL
NIL
CL-USER> (intern "MY-SYMBOL")
MY-SYMBOL
:INTERNAL
CL-USER> (export 'MY-SYMBOL)
T
CL-USER> (intern "MY-SYMBOL")
MY-SYMBOL
:EXTERNAL
CL-USER> (intern "My-Symbol")
|My-Symbol|
NIL
CL-USER> (intern "MY-SYMBOL" "KEYWORD")
:MY-SYMBOL
NIL
CL-USER> (intern "MY-SYMBOL" "KEYWORD")
:MY-SYMBOL
:EXTERNAL
To do the opposite, convert from a symbol to a string, use symbol-name or
string.
CL-USER> (symbol-name 'MY-SYMBOL)
"MY-SYMBOL"
CL-USER> (symbol-name 'my-symbol)
"MY-SYMBOL"
CL-USER> (symbol-name '|my-symbol|)
"my-symbol"
CL-USER> (string 'howdy)
"HOWDY"
Converting between Characters and Strings
You can use coerce to convert a string of length 1 to a character. You can also
use coerce to convert any sequence of characters into a string. You can not use
coerce to convert a character to a string, though - youâll have to use string
instead.
CL-USER> (coerce "a" 'character)
#\a
CL-USER> (coerce (subseq "cool" 2 3) 'character)
#\o
CL-USER> (coerce "cool" 'list)
(#\c #\o #\o #\l)
CL-USER> (coerce '(#\h #\e #\y) 'string)
"hey"
CL-USER> (coerce (nth 2 '(#\h #\e #\y)) 'character)
#\y
CL-USER> (defparameter *my-array* (make-array 5 :initial-element #\x))
*MY-ARRAY*
CL-USER> *my-array*
#(#\x #\x #\x #\x #\x)
CL-USER> (coerce *my-array* 'string)
"xxxxx"
CL-USER> (string 'howdy)
"HOWDY"
CL-USER> (string #\y)
"y"
CL-USER> (coerce #\y 'string)
#\y can't be converted to type STRING.
[Condition of type SIMPLE-TYPE-ERROR]
Finding an Element of a String
Use find, position, and their âŠ-if counterparts to find characters in a string, with the appropriate :test parameter:
CL-USER> (find #\t "Tea time." :test #'equal)
#\t
CL-USER> (find #\t "Tea time." :test #'equalp)
#\T
CL-USER> (find #\z "Tea time." :test #'equalp)
NIL
CL-USER> (find-if #'digit-char-p "Tea time.")
#\1
CL-USER> (find-if #'digit-char-p "Tea time." :from-end t)
#\0
CL-USER> (position #\t "Tea time." :test #'equal)
4 ;; <= the first lowercase t
CL-USER> (position #\t "Tea time." :test #'equalp)
0 ;; <= the first capital T
CL-USER> (position-if #'digit-char-p "Tea time is at 5'00.")
15
CL-USER> (position-if #'digit-char-p "Tea time is at 5'00." :from-end t)
18
Or use count and friends to count characters in a string:
CL-USER> (count #\t "Tea time." :test #'equal)
1 ;; <= equal ignores the capital T
CL-USER> (count #\t "Tea time." :test #'equalp)
2 ;; <= equalp counts the capital T
CL-USER> (count-if #'digit-char-p "Tea time is at 5'00.")
3
CL-USER> (count-if #'digit-char-p "Tea time is at 5'00." :start 18)
1
Finding a Substring of a String
The function search can find substrings of a string.
CL-USER> (search "we" "If we can't be free we can at least be cheap")
3
CL-USER> (search "we" "If we can't be free we can at least be cheap"
:from-end t)
20
CL-USER> (search "we" "If we can't be free we can at least be cheap"
:start2 4)
20
CL-USER> (search "we" "If we can't be free we can at least be cheap"
:end2 5 :from-end t)
3
CL-USER> (search "FREE" "If we can't be free we can at least be cheap")
NIL
CL-USER> (search "FREE" "If we can't be free we can at least be cheap"
:test #'char-equal)
15
Converting a String to a Number
To an integer: parse-integer
CL provides the parse-integer function to convert a string representation of an integer
to the corresponding numeric value. The second return value is the index into
the string where the parsing stopped.
CL-USER> (parse-integer "42")
42
2
CL-USER> (parse-integer "42" :start 1)
2
2
CL-USER> (parse-integer "42" :end 1)
4
1
CL-USER> (parse-integer "42" :radix 8)
34
2
CL-USER> (parse-integer " 42 ")
42
3
CL-USER> (parse-integer " 42 is forty-two" :junk-allowed t)
42
3
CL-USER> (parse-integer " 42 is forty-two")
Error in function PARSE-INTEGER:
There's junk in this string: " 42 is forty-two".
parse-integer doesnât understand radix specifiers like #X, nor is there a
built-in function to parse other numeric types. You could use read-from-string
in this case.
Extracting many integers from a string: ppcre:all-matches-as-strings
We show this in the Regular Expressions chapter but while we are on this topic, you can find it super useful:
CL-USER> (ppcre:all-matches-as-strings "-?\\d+" "42 is 41 plus 1")
;; ("42" "41" "1")
CL-USER> (mapcar #'parse-integer *)
;; (42 41 1)
To any number: read-from-string
Be aware that the full reader is in effect if youâre using this
function. This can lead to vulnerability issues. You should use a
library like parse-number or parse-float instead.
CL-USER> (read-from-string "#X23")
35
4
CL-USER> (read-from-string "4.5")
4.5
3
CL-USER> (read-from-string "6/8")
3/4
3
CL-USER> (read-from-string "#C(6/8 1)")
#C(3/4 1)
9
CL-USER> (read-from-string "1.2e2")
120.00001
5
CL-USER> (read-from-string "symbol")
SYMBOL
6
CL-USER> (defparameter *foo* 42)
*FOO*
CL-USER> (read-from-string "#.(setq *foo* \"gotcha\")")
"gotcha"
23
CL-USER> *foo*
"gotcha"
Protecting read-from-string
At the very least, if you are reading data coming from the outside, use this:
(let ((cl:*read-eval* nil))
(read-from-string "âŠ"))
This prevents code to be evaluated at read-time. That way our last example, using the #. reader macro, would not work. Youâll get the error âcanât read #. while *READ-EVAL* is NILâ.
And better yet, for more protection from a possibly custom readtable that would introduce another reader macro:
(with-standard-io-syntax
(let ((cl:*read-eval* nil))
(read-from-string "âŠ")))
To a float: the parse-float library
There is no built-in function similar to parse-integer to parse
other number types. The external library
parse-float does exactly
that. It doesnât use read-from-string so it is safe to use.
CL-USER> (ql:quickload "parse-float")
CL-USER> (parse-float:parse-float "1.2e2")
120.00001
5
LispWorks also has a parse-float function.
See also parse-number.
Converting a Number to a String
The general function write-to-string or one of its simpler variants
prin1-to-string or princ-to-string may be used to convert a number to a
string. With write-to-string, the :base keyword argument may be used to change
the output base for a single call. To change the output base globally, set
print-base which defaults to 10. Remember in Lisp, rational numbers are
represented as quotients of two integers even when converted to strings.
CL-USER> (write-to-string 250)
"250"
CL-USER> (write-to-string 250.02)
"250.02"
CL-USER> (write-to-string 250 :base 5)
"2000"
CL-USER> (write-to-string (/ 1 3))
"1/3"
Comparing Strings
The general functions equal and equalp can be used to test whether two strings
are equal. The strings are compared element-by-element, either in a
case-sensitive manner (equal) or not (equalp). Thereâs also a bunch of
string-specific comparison functions. Youâll want to use these if youâre
deploying implementation-defined attributes of characters. Check your vendorâs
documentation in this case.
Here are a few examples. Note that all functions that test for inequality return the position of the first mismatch as a generalized boolean. You can also use the generic sequence function mismatch if you need more versatility.
CL-USER> (string= "Marx" "Marx")
T
CL-USER> (string= "Marx" "marx")
NIL
CL-USER> (string-equal "Marx" "marx")
T
CL-USER> (string< "Groucho" "Zeppo")
0
CL-USER> (string< "groucho" "Zeppo")
NIL
CL-USER> (string-lessp "groucho" "Zeppo")
0
CL-USER> (mismatch "Harpo Marx" "Zeppo Marx" :from-end t :test #'char=)
3
and also string/=, string-not-equal, string-not-lessp, string-not-greaterp.
String formatting: format
The format function has a lot of directives to print strings,
numbers, lists, going recursively, even calling Lisp functions,
etc. Weâll focus here on a few things to print and format strings.
For our examples below, weâll work with a list of movies:
(defparameter *movies* '(
(1 "Matrix" 5)
(10 "Matrix Trilogy swe sub" 3.3)))
Structure of format
Format directives start with ~. A final character like A or a
(they are case insensitive) defines the directive. In between, it can
accept coma-separated options and parameters. Further, some directives
can take colon and at-sign modifiers, which change the behavior of the
directive in some way. For example, with the D directive, the colon
adds commas every three digits, and the at-sign adds a plus sign when
the number is positive:
(format nil "~d" 2025)
;; => "2025"
(format nil "~:d" 2025)
;; => "2,025"
(format nil "~@d" 2025)
;; => "+2025"
(format nil "~@:d" 2025)
;; => "+2,025"
With the at-sign modifier, the R directive outputs Roman numerals
rather than an English cardinal number:
(format nil "~r" 2025)
;; => "two thousand twenty-five"
(format nil "~@r" 2025)
;; => "MMXXV"
If there isnât a sensible interpretation for both modifiers used together, the result is either undefined or some additional meaning.
Print a tilde with ~~, or 10 tildes with ~10~.
Other directives include:
R: Roman (e.g., prints in English):(format t "~R" 20)=> âtwentyâ.$: monetary:(format t "~$" 21982)=> 21982.00D,B,O,X: Decimal, Binary, Octal, Hexadecimal.F: fixed-format Floating point.P: plural:(format nil "~D famil~:@P/~D famil~:@P" 7 1)=> â7 families/1 familyâ
Basic primitive: ~A or ~a (Aesthetics)
(format t "~a" *movies*) is the most basic primitive.
t prints to *standard-output*.
(format nil "~a" *movies*)
;; => "((1 Matrix 5) (10 Matrix Trilogy swe sub 3.3))"
Here, nil tells format to return a new string.
Print to standard output or return a new string: t or nil
As seen above, (format t âŠ) prints to *standard-output* whereas
(format nil âŠ) returns a new string.
Now observe:
(format t "~a" *movies*)
;; =>
((1 Matrix 5) (10 Matrix Trilogy swe sub 3.3))
NIL
format prints to stdout and returns NIL.
But now:
(format nil "~a" *movies*)
;; =>
"((1 Matrix 5) (10 Matrix Trilogy swe sub 3.3))"
format returned a string.
Newlines: ~% and ~&
~% is the newline character. ~10% prints 10 newlines.
~& does not print a newline if the output stream is already at one.
Tabs
with ~T. Also ~10T works.
Also i for indentation.
Justifying text / add padding on the right
Use a number as parameter, like ~2a:
(format nil "~20a" "yo")
;; "yo "
(mapcar (lambda (it)
(format t "~2a ~a ~a~%" (first it) (second it) (third it)))
*movies*)
1 Matrix 5
10 Matrix Trilogy swe sub 3.3
So, expanding:
(mapcar (lambda (it)
(format t "~2a ~25a ~2a~%" (first it) (second it) (third it)))
*movies*)
1 Matrix 5
10 Matrix Trilogy swe sub 3.3
text is justified on the right (this would be with option :).
Justifying on the left: @
Use a @ as in ~2@A:
(format nil "~20@a" "yo")
;; " yo"
(mapcar (lambda (it)
(format nil "~2@a ~25@a ~2a~%" (first it) (second it) (third it)))
*movies*)
1 Matrix 5
10 Matrix Trilogy swe sub 3.3
Justifying decimals
In ~,2F, 2 is the number of decimals and F the floats directive:
(format t "~,2F" 20.1) => â20.10â.
With ~2,2f:
(mapcar (lambda (it)
(format t "~2@a ~25a ~2,2f~%" (first it) (second it) (third it)))
*movies*)
1 Matrix 5.00
10 Matrix Trilogy swe sub 3.30
And weâre happy with this result.
Iteration
Create a string from a list with iteration construct ~{str~}:
(format nil "~{~A, ~}" '(a b c))
;; "A, B, C, "
using ~^ to avoid printing the comma and space after the last element:
(format nil "~{~A~^, ~}" '(a b c))
;; "A, B, C"
~:{str~} is similar but for a list of sublists:
(format nil "~:{~S are ~S. ~}" '((pigeons birds) (dogs mammals)))
;; "PIGEONS are BIRDS. DOGS are MAMMALS. "
~@{str~} is similar to ~{str~}, but instead of using one argument that is a list, all the remaining arguments are used as the list of arguments for the iteration:
(format nil "~@{~S are ~S. ~}" 'pigeons 'birds 'dogs 'mammals)
;; "PIGEONS are BIRDS. DOGS are MAMMALS. "
Formatting a format string (~v, ~?)
Sometimes you want to justify a string, but the length is a variable
itself. You canât hardcode its value as in (format nil "~30a"
"foo"). Enters the v directive. We can use it in place of the
comma-separated prefix parameters:
(let ((padding 30))
(format nil "~va" padding "foo"))
;; "foo "
Other times, you would like to insert a complete format directive
at run time. Enters the ? directive.
(format nil "~?" "~30a" '("foo"))
;; ^ a list
or, using ~@?:
(format nil "~@?" "~30a" "foo" )
;; ^ not a list
Of course, it is always possible to format a format string beforehand:
(let* ((length 30)
(directive (format nil "~~~aa" length)))
(format nil directive "foo"))
Conditional Formatting
Choose one value out of many options by specifying a number:
(format nil "~[dog~;cat~;bird~:;default~]" 0)
;; "dog"
(format nil "~[dog~;cat~;bird~:;default~]" 1)
;; "cat"
If the number is out of range, the default option (after ~:;) is returned:
(format nil "~[dog~;cat~;bird~:;default~]" 9)
;; "default"
Combine it with ~:* to implement irregular plural:
(format nil "I saw ~r el~:*~[ves~;f~:;ves~]." 0)
;; => "I saw zero elves."
(format nil "I saw ~r el~:*~[ves~;f~:;ves~]." 1)
;; => "I saw one elf."
(format nil "I saw ~r el~:*~[ves~;f~:;ves~]." 2)
;; => "I saw two elves."
Capturing what is is printed into a stream
Inside (with-output-to-string (mystream) âŠ), everything that is
printed into the stream mystream is captured and returned as a
string:
(defun greet (name &key (stream t))
;; by default, print to standard output.
(format stream "hello ~a" name))
(let ((output (with-output-to-string (stream)
(greet "you" :stream stream))))
(format t "Output is: '~a'. It is indeed a ~a, aka a string.~&" output (type-of output)))
;; Output is: 'hello you'. It is indeed a (SIMPLE-ARRAY CHARACTER (9)), aka a string.
;; NIL
Cleaning up strings
The following examples use the
cl-slug library which,
internally, iterates over the characters of the string and uses
ppcre:regex-replace-all.
(ql:quickload "cl-slug")
Then it can be used with the slug prefix.
Its main function is to transform a string to a slug, suitable for a websiteâs url:
(slug:slugify "My new cool article, for the blog (V. 2).")
;; "my-new-cool-article-for-the-blog-v-2"
Removing accentuated letters
Use slug:asciify to replace accentuated letters by their ascii equivalent:
(slug:asciify "ñ Ă© Ă Ä Ă¶")
;; => "n e ss g o"
This function supports many (western) languages:
slug:*available-languages*
((:TR . "TĂŒrkçe (Turkish)") (:SV . "Svenska (Swedish)") (:FI . "Suomi (Finnish)")
(:UK . "ŃĐșŃаŃĐœŃŃĐșа (Ukrainian)") (:RU . "Đ ŃÌŃŃĐșĐžĐč (Russian)") (:RO . "RomĂąnÄ (Romanian)")
(:RM . "RumĂ ntsch (Romansh)") (:PT . "PortuguĂȘs (Portuguese)") (:PL . "Polski (Polish)")
(:NO . "Norsk (Norwegian)") (:LT . "LietuviĆł (Lithuanian)") (:LV . "LatvieĆĄu (Latvian)")
(:LA . "Lingua LatÄ«na (Latin)") (:IT . "Italiano (Italian)") (:EL . "ΔλληΜÎčÎșÎŹ (Greek)")
(:FR . "Français (French)") (:EO . "Esperanto") (:ES . "Español (Spanish)") (:EN . "English")
(:DE . "Deutsch (German)") (:DA . "Dansk (Danish)") (:CS . "ÄeĆĄtina (Czech)")
(:CURRENCY . "Currency"))
Removing punctuation
Use (str:remove-punctuation s) or (str:no-case s) (same as
(cl-change-case:no-case s)):
(str:remove-punctuation "HEY! What's up ??")
;; "HEY What s up"
(str:no-case "HEY! What's up ??")
;; "hey what s up"
They strip the punctuation with one ppcre unicode regexp
((ppcre:regex-replace-all "[^\\p{L}\\p{N}]+" where p{L} is the
âletterâ category and p{N} any kind of numeric character).
Appendix
All format directives
All directives are case-insensivite: ~A is the same as ~a.
$ - Monetary Floating-Point
% - Newline
& - Fresh-line
( - Case Conversion
) - End of Case Conversion
* - Go-To
/ - Call Function
; - Clause Separator
< - Justification
< - Logical Block
> - End of Justification
? - Recursive Processing
A - Aesthetic
B - Binary
C - Character
D - Decimal
E - Exponential Floating-Point
F - Fixed-Format Floating-Point
G - General Floating-Point
I - Indent
Missing and Additional FORMAT Arguments
Nesting of FORMAT Operations
Newline: Ignored Newline
O - Octal
P - Plural
R - Radix
S - Standard
T - Tabulate
W - Write
X - Hexadecimal
[ - Conditional Expression
] - End of Conditional Expression
^ - Escape Upward
_ - Conditional Newline
{ - Iteration
| - Page
} - End of Iteration
~ - Tilde
Slime help
- to look-up a
formatdirective, such as~A, useM-x common-lisp-hyperspec-format, bound toC-c C-d ~, and use TAB-completion.
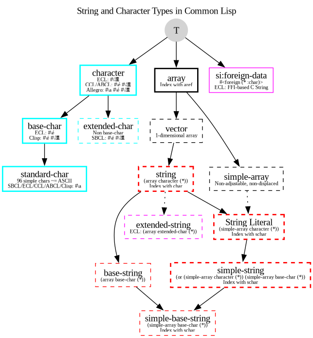
String and character types hierarchy
Solid nodes are concrete types, while dashed ones are type aliases. For example, 'string is an alias for an array of characters of any size, (array character (*)).
See also
- the Pretty Printer:
*print-length*,*print-right-margin*,pprint-tabularetc. - Pretty printing table data, in ASCII art, a tutorial as a Jupyter notebook.
Page source: strings.md